首页
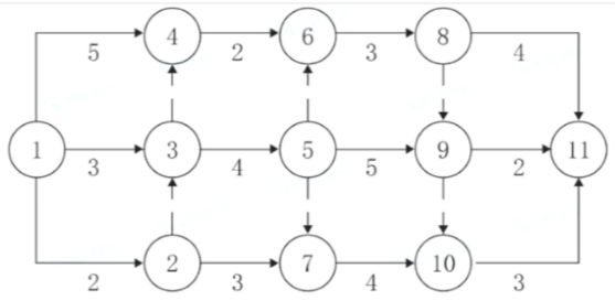
某双代号网络计划如下图(时间单位:天),其关键工作有( )。
2024-11-09 10:56:03
建设工程项目管理【新版】
某双代号网络计划如下图(时间单位:天),其关键工作有( )。
A、工作3-5
B、工作1-4
C、工作5-9
D、工作7-10
E、工作8-11
【正确答案】:AC
上一篇:
某双代号时标网络计划如下图(时间单位:天),工作总时差正确的有( )。
下一篇:
项目风险评估工作包括( )。