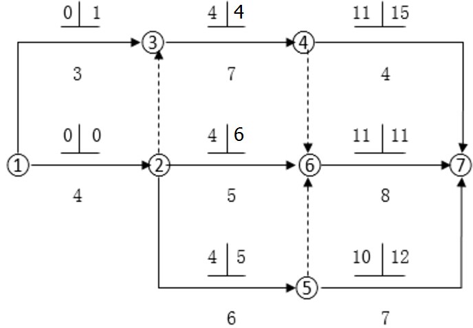
某工程双代号网络计划如下图所示,图中已标出各项工作的最早开始时间和最迟开始时间。该计划表明( )。
A.工作1~3的总时差为1
B.工作2~5的自由时差为1
C.工作2~6的总时差为2
D.工作4~7的总时差为4
E.工作5~7为关键工作
正确答案是ACD
某工程双代号网络计划如下图所示,图中已标出各项工作的最早开始时间和最迟开始时间。该计划表明( )。
某工程双代号网络计划如下图所示,图中已标出各项工作的最早开始时间和最迟开始时间。该计划表明( )。
A.工作1~3的总时差为1
B.工作2~5的自由时差为1
C.工作2~6的总时差为2
D.工作4~7的总时差为4
E.工作5~7为关键工作
正确答案是ACD